78m威九国际
0791-83983112/0791-83955307
首页
走近78m威九国际
78m威九国际简介
组织机构
部门职能
发展过程
资讯中心
辅导关切
集团动态
基层动态
安全出产
视频中心
业务领域
风险评估
城市建设
房产开发
投资融资
资产治理
党团建设
党建
团建
工会
活动专题
纪检监察
廉政建设
普法专栏
信访举报
招标采购
招标布告
中标公示
资产招租
企业文化
文化纲领
企业宣传片
心灵文化创建
78m威九国际·云私塾
联系78m威九国际
联系方式
人才招聘
首页
走近78m威九国际
78m威九国际简介
组织机构
部门职能
发展过程
资讯中心
辅导关切
集团动态
基层动态
安全出产
视频中心
业务领域
风险评估
城市建设
房产开发
投资融资
资产治理
党团建设
党建
团建
工会
活动专题
纪检监察
廉政建设
普法专栏
信访举报
招标采购
招标布告
中标公示
资产招租
企业文化
文化纲领
企业宣传片
心灵文化创建
78m威九国际·云私塾
联系78m威九国际
联系方式
人才招聘
下属公司
招标采购
-
Bidding
招标布告
中标公示
资产招租
首页
>
招标采购
>
中标公示
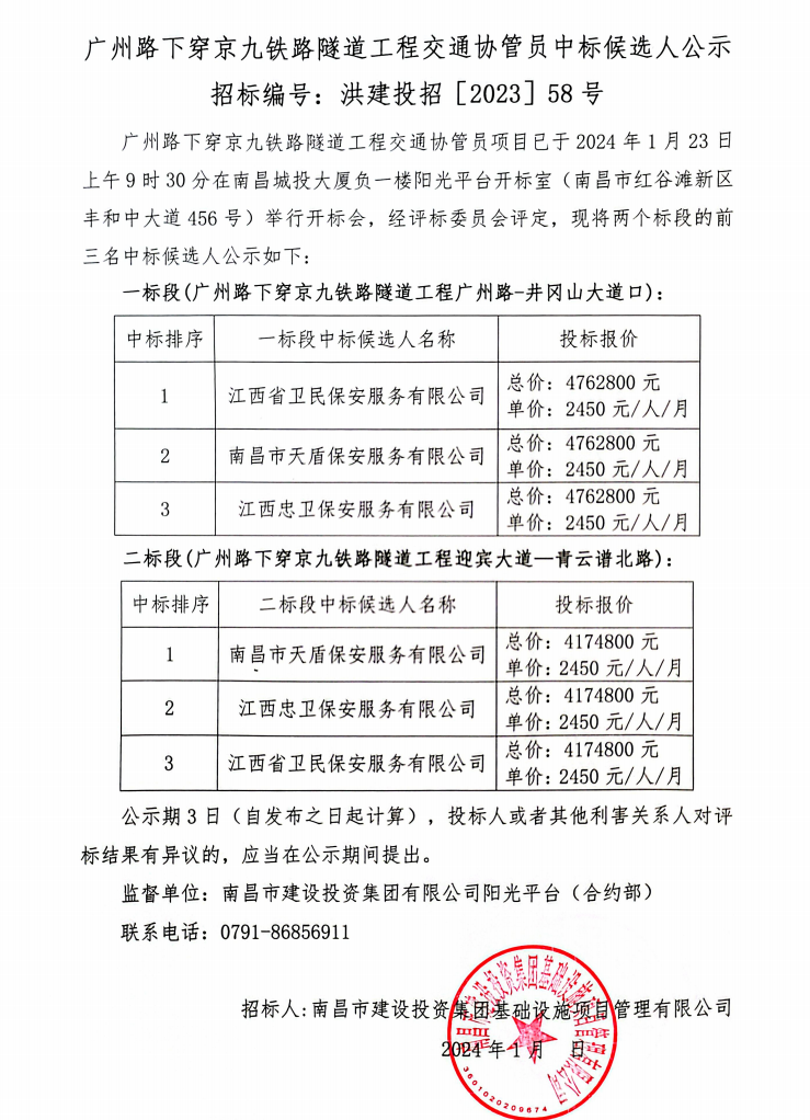
昭通路下穿京九铁路隧路工程交通协管员中标候选人公示
日期:2024-01-25
上一篇:
资阳新兴物业治理有限公司服务领域内幼区生涯垃圾清运、构筑杂物垃圾清运及化粪池清掏项目(第二次)中标候选人公示 招标编号:洪78m威九国际沼拙2023】37号
下一篇:
资阳东站至资阳东环高速公路新建工程设计监理项目
返回列表页
文章评论
表情
共 0 条评论,,,,,
查看全数
这篇文章还没有收到评论,,,,,连忙来抢沙发吧~
OA系统
官方微信
在线留言
返回顶部
【网站地图】
【sitemap】