78m威九国际

招标采购

-Bidding

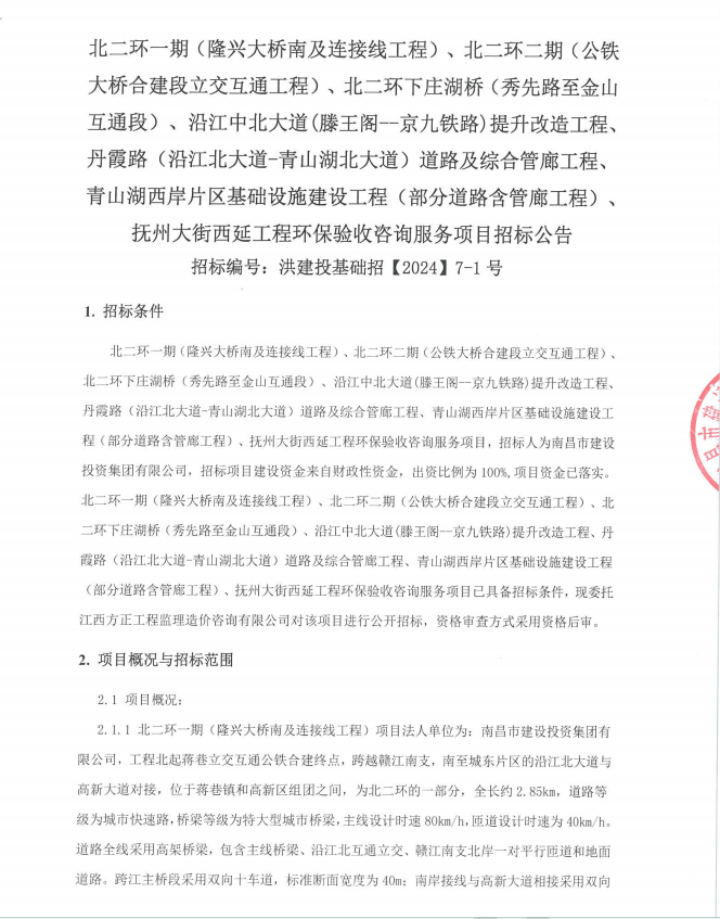
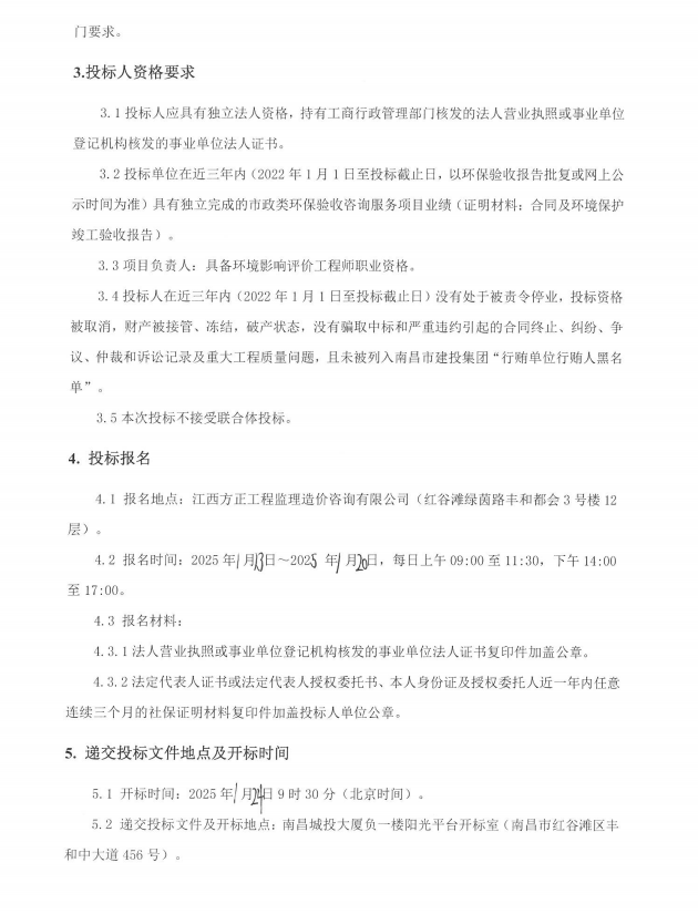
北二环一期(隆兴大桥南及衔接线工程)等工程环保验收征询服务项目环保验收征询服务项目

日期:2025-01-13

image.png

image.png

image.png

image.png

image.png


文章评论

表情

共 0 条评论,,, ,,查看全数
  • 这篇文章还没有收到评论,,, ,,连忙来抢沙发吧~
【网站地图】【sitemap】