78mÍþ¾Å¹ú¼Ê
0791-83983112/0791-83955307
Ê×Ò³
×ß½ü78mÍþ¾Å¹ú¼Ê
78mÍþ¾Å¹ú¼Ê¼ò½é
×éÖ¯»ú¹¹
²¿ÃÅÖ°ÄÜ
·¢Õ¹¹ý³Ì
×ÊѶÖÐÐÄ
¸¨µ¼¹ØÇÐ
¼¯ÍŶ¯Ì¬
»ù²ã¶¯Ì¬
°²È«³ö²ú
ÊÓÆµÖÐÐÄ
ÒµÎñÁìÓò
·çÏÕÆÀ¹À
³ÇÊн¨Éè
·¿²ú¿ª·¢
Ͷ×ÊÈÚ×Ê
×ʲúÖÎÀí
µ³ÍލÉè
µ³½¨
ÍŽ¨
¹¤»á
»î¶¯×¨Ìâ
¼Í¼ì¼à²ì
Á®Õþ½¨Éè
ÆÕ·¨×¨À¸
Ðŷþٱ¨
Õбê²É¹º
Õб겼¸æ
Öб깫ʾ
×ʲúÕÐ×â
ÆóÒµÎÄ»¯
ÎÄ»¯¸ÙÁì
ÆóÒµÐû´«Æ¬
ÐÄÁéÎÄ»¯´´½¨
78mÍþ¾Å¹ú¼Ê¡¤ÔÆË½ÛÓ
ÁªÏµ78mÍþ¾Å¹ú¼Ê
ÁªÏµ·½Ê½
È˲ÅÕÐÆ¸
Ê×Ò³
×ß½ü78mÍþ¾Å¹ú¼Ê
78mÍþ¾Å¹ú¼Ê¼ò½é
×éÖ¯»ú¹¹
²¿ÃÅÖ°ÄÜ
·¢Õ¹¹ý³Ì
×ÊѶÖÐÐÄ
¸¨µ¼¹ØÇÐ
¼¯ÍŶ¯Ì¬
»ù²ã¶¯Ì¬
°²È«³ö²ú
ÊÓÆµÖÐÐÄ
ÒµÎñÁìÓò
·çÏÕÆÀ¹À
³ÇÊн¨Éè
·¿²ú¿ª·¢
Ͷ×ÊÈÚ×Ê
×ʲúÖÎÀí
µ³ÍލÉè
µ³½¨
ÍŽ¨
¹¤»á
»î¶¯×¨Ìâ
¼Í¼ì¼à²ì
Á®Õþ½¨Éè
ÆÕ·¨×¨À¸
Ðŷþٱ¨
Õбê²É¹º
Õб겼¸æ
Öб깫ʾ
×ʲúÕÐ×â
ÆóÒµÎÄ»¯
ÎÄ»¯¸ÙÁì
ÆóÒµÐû´«Æ¬
ÐÄÁéÎÄ»¯´´½¨
78mÍþ¾Å¹ú¼Ê¡¤ÔÆË½ÛÓ
ÁªÏµ78mÍþ¾Å¹ú¼Ê
ÁªÏµ·½Ê½
È˲ÅÕÐÆ¸
ÏÂÊô¹«Ë¾
Õбê²É¹º
-
Bidding
Õб겼¸æ
Öб깫ʾ
×ʲúÕÐ×â
Ê×Ò³
>
Õбê²É¹º
>
Õб겼¸æ
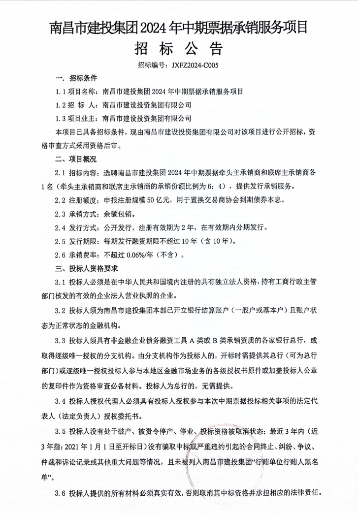
×ÊÑôÊÐ78mÍþ¾Å¹ú¼Ê¼¯ÍÅ2024ÄêÖÐÆÚµ¥¾Ý³ÐÏú·þÎñÕб겼¸æ
ÈÕÆÚ£º2024-03-28
ÉÏһƪ£º
ÕÑͨ·Ï´©¾©¾ÅÌú·Ëí·¹¤³Ì»ðµçסլÓ×Çø4ºÅÂ¥ÎÄÎï¹¹ÖþÒìµØ±£»£»£»£»£»¤¹¤³Ì¹æ»®¼°ÎÄÎïÓ°ÏìÆÀ¹À»ã±¨¼ÙÔìÏîÄ¿Õб겼¸æ
ÏÂһƪ£º
ÖÇÄÜ»¯Èí¼þϵͳÕбêÏîÄ¿Õб겼¸æ
·µ»ØÁбíÒ³
ÎÄÕÂÆÀÂÛ
񡀂
¹² 0 ÌõÆÀÂÛ£¬£¬£¬£¬£¬
²é¿´È«Êý
ÕâÆªÎÄÕ»¹Ã»ÓÐÊÕµ½ÆÀÂÛ£¬£¬£¬£¬£¬Á¬Ã¦À´ÇÀɳ·¢°É~
OAϵͳ
¹Ù·½Î¢ÐÅ
ÔÚÏßÁôÑÔ
·µ»Ø¶¥²¿
¡¾ÍøÕ¾µØÍ¼¡¿
¡¾sitemap¡¿