78m威九国际
0791-83983112/0791-83955307
首页
走近78m威九国际
78m威九国际简介
组织机构
部门职能
发展过程
资讯中心
辅导关切
集团动态
基层动态
安全出产
视频中心
业务领域
风险评估
城市建设
房产开发
投资融资
资产治理
党团建设
党建
团建
工会
活动专题
纪检监察
廉政建设
普法专栏
信访举报
招标采购
招标布告
中标公示
资产招租
企业文化
文化纲领
企业宣传片
心灵文化创建
78m威九国际·云私塾
联系78m威九国际
联系方式
人才招聘
首页
走近78m威九国际
78m威九国际简介
组织机构
部门职能
发展过程
资讯中心
辅导关切
集团动态
基层动态
安全出产
视频中心
业务领域
风险评估
城市建设
房产开发
投资融资
资产治理
党团建设
党建
团建
工会
活动专题
纪检监察
廉政建设
普法专栏
信访举报
招标采购
招标布告
中标公示
资产招租
企业文化
文化纲领
企业宣传片
心灵文化创建
78m威九国际·云私塾
联系78m威九国际
联系方式
人才招聘
下属公司
招标采购
-
Bidding
招标布告
中标公示
资产招租
首页
>
招标采购
>
招标布告
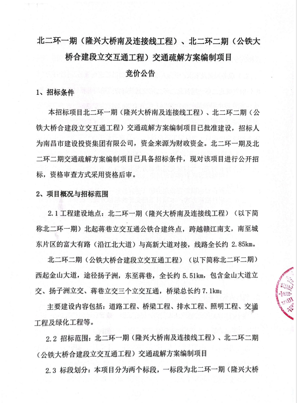
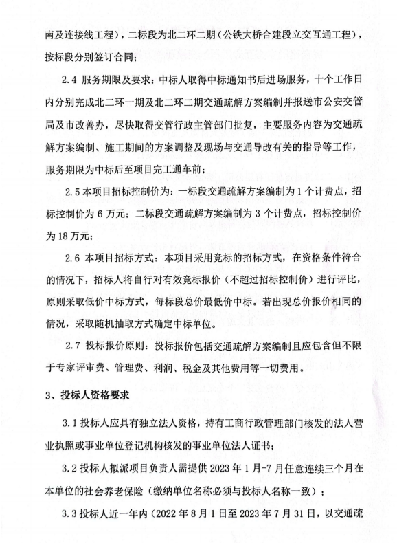
北二环一期(隆兴大桥南及衔接线工程)、北二环二期(公铁大桥合建段立交互通工程)交通疏解规划假造项目竞价布告
日期:2023-08-22
附件二.docx
附件一.docx
上一篇:
上海路南延工程(设计-采购-施工)EPC总承包构筑工程所有险及第三者责任险独家承保人保险招标布告
下一篇:
北二环一期(隆兴大桥南及衔接线工程)、北二环二期(公铁大桥合建段立交互通工程)交通疏解规划假造项目(第二次)竞价布告
返回列表页
文章评论
表情
共 0 条评论,,,,,,
查看全数
这篇文章还没有收到评论,,,,,,连忙来抢沙发吧~
OA系统
官方微信
在线留言
返回顶部
【网站地图】
【sitemap】